This repository has been archived on 2025-10-29. You can view files and clone it. You cannot open issues or pull requests or push a commit.
Files
FPGA_WebLab/public/doc/04/doc.md
2025-05-20 10:51:38 +08:00

8.0 KiB
Raw Permalink Blame History

基础-4-矩阵键盘实验

4.1 章节导读

本章将介绍矩阵键盘检测电路的设计与实现方法通过Verilog HDL语言完成4×4矩阵键盘的扫描识别模块掌握多键输入设备的行列扫描原理、消抖机制以及按键编码处理方式

矩阵键盘作为常见的人机交互接口之一广泛应用于嵌入式系统、数字电路和微控制器项目中。与独立按键不同矩阵键盘在节省IO资源的同时对扫描逻辑和时序处理提出了更高的要求。实验中我们将采用逐行扫描法,结合状态机与延时消抖手段,确保按键信息的准确采集。

4.2 理论学习

4.2.1 矩阵键盘结构

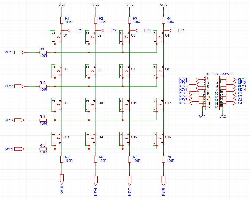
无法显示图片时显示的文字
图1.矩阵键盘原理图

实验板8个引脚分别连接矩阵键盘的KEY1KEY8该矩阵键盘的原理如下将KEY1KEY4脚设置为输出引脚KEY5KEY8设置为输入引脚。以KEY1和KEY5为例当没有按键按下时KEY1和VCC之间是断路此时R1为上拉电阻电路几乎没有电流流过KEY5检测到的电压恰好是VCC为1。**所以按键不按下KEY5KEY8检测到1。**

如果按键按下。此时KEY5KEY8检测到的值与KEY1KEY4的输出电压有关。以KEY1和KEY5为例如果KEY1输出为0按键1按下VCC和KEY1之间形成通路KEY5检测到0。但如果KEY1输出为1此时即使按键按下VCC和KEY1之间也几乎没有电流此时KEY5检测到高阻态也就是1。所以如果行输出电平为0并且按键按下KEY58会检测到0如果行输出电平为1按键按下KEY58检测到1。

现在我们看懂了原理图就可以开始设计verilog根据原理图我们知道只有行电平KEY14的输出电平为0时按键按下KEY58才会检测到0。那么我们可以用行扫描的逻辑设计

  1. FPGA按顺序将1到4行中的一行输出为低电平其余3行为高电平或高阻态
  2. FPGA逐个读取每列引脚KEY5~8的电平若某列为低电平则说明该行和该列交汇处的按键被按下。
  3. 可以在没有按键按下时把所有行的输出电平都拉低直到有按键按下时重复1~2的步骤扫描。

4.2 实战演练

4.3.1 系统架构

系统框图:
[Top模块] = {矩阵键盘扫描模块  按键上升沿检测模块}

4.3.2 模块设计

根据上述原理,设计行扫描矩阵键盘检测模块如下:

matrix_key

module matrix_key #(
    parameter ROW_NUM = 4,
    parameter COL_NUM = 4,
    parameter DEBOUNCE_TIME = 2000,
    parameter DELAY_TIME = 200
) (
    input  wire clk,
    input  wire rstn,
    output  reg [ROW_NUM-1:0] row,
    input  wire [COL_NUM-1:0] col,
    output  reg [ROW_NUM*COL_NUM-1:0] key_out
);

    localparam ROW_ACTIVE = 1'b0;   // 行有效电平
    localparam ROW_INACTIVE = 1'b1; // 行无效电平
    localparam COL_PRESSED = 1'b0;  // 列按下电平
    localparam COL_RELEASED = 1'b1; // 列释放电平
    
    reg [ROW_NUM-1:0][COL_NUM-1:0] key; // 按键状态寄存器

    reg [2:0] cu_st, nt_st;
    localparam [2:0] ST_IDLE = 3'b001;
    localparam [2:0] ST_SCAN = 3'b010;
    localparam [2:0] ST_DEBOUNCE = 3'b100;

    wire btn_pressed = ((|(~(col ^ {COL_NUM{COL_PRESSED}}))) && (cu_st == ST_IDLE)) || (key_out != 0); // 只要有一个按键按下btn_pressed为1
    reg [31:0] delay_cnt; // 延时计数器
    reg [31:0] debounce_cnt; // 消抖计数器
    reg [ROW_NUM-1:0] row_cnt; // 行计数器

    always @(posedge clk or negedge rstn) begin
        if(!rstn) delay_cnt <= 0;
        else if(cu_st == ST_SCAN) begin
            if(delay_cnt == DELAY_TIME) delay_cnt <= 0;
            else delay_cnt <= delay_cnt + 1;
        end else delay_cnt <= 0;
    end

    always @(posedge clk or negedge rstn) begin
        if(!rstn) row_cnt <= 0;
        else if(cu_st == ST_SCAN) begin
            if(delay_cnt == DELAY_TIME) row_cnt <= row_cnt + 1;
            else row_cnt <= row_cnt;
        end else row_cnt <= 0;
    end

    always @(posedge clk or negedge rstn) begin
        if(!rstn) debounce_cnt <= 0;
        else if(cu_st == ST_DEBOUNCE) begin
            if(debounce_cnt == DEBOUNCE_TIME) debounce_cnt <= 0;
            else debounce_cnt <= debounce_cnt + 1;
        end else debounce_cnt <= 0;
    end

    /*
    处理逻辑
    ROW作为输出COL作为输入
    1. ST_IDLE状态所有ROW都拉至有效电平
    2. 若没有按键按下所有COL都为释放电平
    3. 若有按键按下按下的按键所在的COL会变为按下电平
    4. 进入ST_SCAN状态启动扫描ROW全部置为无效电平并逐次改变为有效电平。此时COL会都变成列释放电平
    5. 如果某一个ROW行有效电平时COL变成了列按下电平则说明该ROW和COL交点的按键被按下
    6. 每一行都扫描一遍。
    7. 进入ST_DEBOUNCE状态所有ROW都拉至行有效电平在此期间不进行扫描。
    8. DEBOUNCE时间到后进入IDLE状态。
    */

    always @(posedge clk or negedge rstn) begin
        if(!rstn) cu_st <= ST_IDLE;
        else cu_st <= nt_st;
    end

    always @(*) begin
        if(!rstn) nt_st <= ST_IDLE;
        else case(cu_st)
            ST_IDLE: begin
                if(btn_pressed) nt_st <= ST_SCAN;
                else nt_st <= ST_IDLE;
            end
            ST_SCAN: begin
                if((delay_cnt == DELAY_TIME) && (row_cnt == ROW_NUM-1)) nt_st <= ST_DEBOUNCE;
                else nt_st <= ST_SCAN;
            end
            ST_DEBOUNCE: begin
                if(debounce_cnt == DEBOUNCE_TIME) nt_st <= ST_IDLE;
                else nt_st <= ST_DEBOUNCE;
            end
            default: nt_st <= ST_IDLE;
        endcase
    end

    integer i, j;
    always @(posedge clk or negedge rstn) begin
        if(!rstn) key <= 0;
        else for(i=0; i<ROW_NUM; i=i+1) 
                for(j=0; j<COL_NUM; j=j+1)
                    if((cu_st == ST_SCAN) && (delay_cnt == DELAY_TIME) && (row_cnt == i)) key[i][j] <= (col[j] == COL_PRESSED)?(1'b1):(1'b0);
                    else key[i][j] <= key[i][j]; // 其他情况不变
    end

    always @(*) begin
        for(i=0;i<ROW_NUM;i=i+1) begin
            for(j=0;j<COL_NUM;j=j+1) begin
                key_out[i*COL_NUM+j] <= key[i][j];
            end
        end
    end

    always @(posedge clk or negedge rstn) begin
        if(!rstn) row <= {ROW_NUM{ROW_ACTIVE}};
        else if(cu_st == ST_IDLE && nt_st == ST_SCAN) row <= {{(ROW_NUM-1){ROW_INACTIVE}}, ROW_ACTIVE};
        else if(cu_st == ST_SCAN) begin
            if(delay_cnt == DELAY_TIME) row <= {row[ROW_NUM-1:0],ROW_INACTIVE};
            else row <= row;
        end else row <= {ROW_NUM{ROW_ACTIVE}};
    end
endmodule //matrix_key

为了能够观察到现象使用板载8个led和实验箱8个led进行显示按下矩阵键盘的按键对应led就会亮顶层文件如下所示

matrix_key_top

module matrix_key_top(
//system io
input  wire       external_clk ,
input  wire       external_rstn,

input  wire [ 3:0] col,
output wire [ 3:0] row,
output wire [15:0] led
);

wire [15:0] key_out;

assign led = key_out;
matrix_key #(
	.ROW_NUM       	( 4     ),
	.COL_NUM       	( 4     ),
	.DEBOUNCE_TIME 	( 10000 ),
	.DELAY_TIME    	( 2000  ))
u_matrix_key(
	.clk     	( external_clk  ),
	.rstn    	( external_rstn ),
	.row     	( row           ),
	.col     	( col           ),
	.key_out 	( key_out       )
);
endmodule

4.3.3 上板验证步骤

  1. 设置参数CLK_CYCLE=5000对应200Hz扫描频率
  2. 绑定管脚连接led和矩阵键盘管脚

4.4 章末总结

关键收获:

  1. 掌握矩阵键盘行扫描原理,能看懂原理图
  2. 学习时序控制中计数器的重要作用

4.5 拓展训练

可以将数码管与矩阵键盘相结合