# 基础-4-矩阵键盘实验 ## 4.1 章节导读 本章将介绍**矩阵键盘检测电路的设计与实现方法**,通过Verilog HDL语言完成4×4矩阵键盘的扫描识别模块,掌握**多键输入设备的行列扫描原理、消抖机制以及按键编码处理方式**。 矩阵键盘作为常见的人机交互接口之一,广泛应用于嵌入式系统、数字电路和微控制器项目中。与独立按键不同,矩阵键盘在节省IO资源的同时,对扫描逻辑和时序处理提出了更高的要求。实验中我们将采用**逐行扫描法**,结合状态机与延时消抖手段,确保按键信息的准确采集。 ## 4.2 理论学习 ### 4.2.1 矩阵键盘结构
无法显示图片时显示的文字
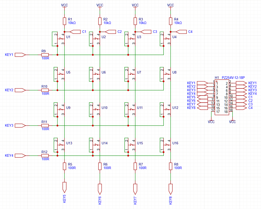
图1.矩阵键盘原理图
实验板8个引脚分别连接矩阵键盘的KEY1~KEY8,该矩阵键盘的原理如下:将KEY1~KEY4脚设置为输出引脚,KEY5~KEY8设置为输入引脚。以KEY1和KEY5为例,当没有按键按下时,KEY1和VCC之间是断路,此时R1为上拉电阻,电路几乎没有电流流过,KEY5检测到的电压恰好是VCC,为1。**所以按键不按下,KEY5~KEY8检测到1。** 如果按键按下。此时KEY5~KEY8检测到的值与KEY1~KEY4的输出电压有关。以KEY1和KEY5为例,如果KEY1输出为0,按键1按下,VCC和KEY1之间形成通路,KEY5检测到0。但如果KEY1输出为1,此时即使按键按下,VCC和KEY1之间也几乎没有电流,此时KEY5检测到高阻态,也就是1。所以,**如果行输出电平为0,并且按键按下,KEY5~8会检测到0;如果行输出电平为1,按键按下,KEY5~8检测到1。** 现在我们看懂了原理图就可以开始设计verilog,根据原理图我们知道,只有行电平(KEY1~4的输出电平)为0时,按键按下,KEY5~8才会检测到0。那么我们可以用行扫描的逻辑设计: 1. FPGA按顺序将1到4行中的一行输出为低电平,其余3行为高电平(或高阻态)。 2. FPGA逐个读取每列引脚(KEY5~8)的电平,若某列为低电平,则说明该行和该列交汇处的按键被按下。 3. 可以在没有按键按下时,把所有行的输出电平都拉低,直到有按键按下时,重复1~2的步骤扫描。 ## 4.2 实战演练 ### 4.3.1 系统架构 ``` verilog 系统框图: [Top模块] = {矩阵键盘扫描模块 → 按键上升沿检测模块} ``` ### 4.3.2 模块设计 根据上述原理,设计行扫描矩阵键盘检测模块如下: #### matrix_key ```verilog module matrix_key #( parameter ROW_NUM = 4, parameter COL_NUM = 4, parameter DEBOUNCE_TIME = 2000, parameter DELAY_TIME = 200 ) ( input wire clk, input wire rstn, output reg [ROW_NUM-1:0] row, input wire [COL_NUM-1:0] col, output reg [ROW_NUM*COL_NUM-1:0] key_out ); localparam ROW_ACTIVE = 1'b0; // 行有效电平 localparam ROW_INACTIVE = 1'b1; // 行无效电平 localparam COL_PRESSED = 1'b0; // 列按下电平 localparam COL_RELEASED = 1'b1; // 列释放电平 reg [ROW_NUM-1:0][COL_NUM-1:0] key; // 按键状态寄存器 reg [2:0] cu_st, nt_st; localparam [2:0] ST_IDLE = 3'b001; localparam [2:0] ST_SCAN = 3'b010; localparam [2:0] ST_DEBOUNCE = 3'b100; wire btn_pressed = ((|(~(col ^ {COL_NUM{COL_PRESSED}}))) && (cu_st == ST_IDLE)) || (key_out != 0); // 只要有一个按键按下,btn_pressed为1 reg [31:0] delay_cnt; // 延时计数器 reg [31:0] debounce_cnt; // 消抖计数器 reg [ROW_NUM-1:0] row_cnt; // 行计数器 always @(posedge clk or negedge rstn) begin if(!rstn) delay_cnt <= 0; else if(cu_st == ST_SCAN) begin if(delay_cnt == DELAY_TIME) delay_cnt <= 0; else delay_cnt <= delay_cnt + 1; end else delay_cnt <= 0; end always @(posedge clk or negedge rstn) begin if(!rstn) row_cnt <= 0; else if(cu_st == ST_SCAN) begin if(delay_cnt == DELAY_TIME) row_cnt <= row_cnt + 1; else row_cnt <= row_cnt; end else row_cnt <= 0; end always @(posedge clk or negedge rstn) begin if(!rstn) debounce_cnt <= 0; else if(cu_st == ST_DEBOUNCE) begin if(debounce_cnt == DEBOUNCE_TIME) debounce_cnt <= 0; else debounce_cnt <= debounce_cnt + 1; end else debounce_cnt <= 0; end /* 处理逻辑 ROW作为输出,COL作为输入 1. ST_IDLE状态,所有ROW都拉至有效电平 2. 若没有按键按下,所有COL都为释放电平 3. 若有按键按下,按下的按键所在的COL会变为按下电平 4. 进入ST_SCAN状态,启动扫描,ROW全部置为无效电平,并逐次改变为有效电平。(此时,COL会都变成列释放电平) 5. 如果某一个ROW行有效电平时,COL变成了列按下电平,则说明该ROW和COL交点的按键被按下 6. 每一行都扫描一遍。 7. 进入ST_DEBOUNCE状态,所有ROW都拉至行有效电平,在此期间不进行扫描。 8. DEBOUNCE时间到后,进入IDLE状态。 */ always @(posedge clk or negedge rstn) begin if(!rstn) cu_st <= ST_IDLE; else cu_st <= nt_st; end always @(*) begin if(!rstn) nt_st <= ST_IDLE; else case(cu_st) ST_IDLE: begin if(btn_pressed) nt_st <= ST_SCAN; else nt_st <= ST_IDLE; end ST_SCAN: begin if((delay_cnt == DELAY_TIME) && (row_cnt == ROW_NUM-1)) nt_st <= ST_DEBOUNCE; else nt_st <= ST_SCAN; end ST_DEBOUNCE: begin if(debounce_cnt == DEBOUNCE_TIME) nt_st <= ST_IDLE; else nt_st <= ST_DEBOUNCE; end default: nt_st <= ST_IDLE; endcase end integer i, j; always @(posedge clk or negedge rstn) begin if(!rstn) key <= 0; else for(i=0; i